博客:
外置急停按钮盒 按钮盒接线安装
外置急停按钮盒可以使用电路式IO急停或者IO1复用急停功能。电路式IO急停触发后,机械臂断电,需解除急停状态后再进行操作。
注意
- 第三代控制器仅支持IO1复用急停方式进行急停。
- 本文以第四代控制器为例,第三代控制器亦可参考本文进行操作。
简介
急停按钮盒外观如下图所示,包括:急停、开始、继续、暂停四个功能按钮来实现对机械臂运动程序的控制。

按钮盒与机械臂之间通过16芯线连接,基于IO复用进行通信。机械臂上的16芯线接口位于基座后方,如下图所示:

注意
- 线缆分为初代线缆和二代线缆,接线时需要留意,详细信息请参考第四代控制器16芯航插线缆或第三代控制器16芯航插线缆。
- 在进行线路连接时,禁止带电插拔航插插头。插入航插时请用户务必检查插针是否正常,并保证插针与孔位对齐。
接线
将十六芯航插线缆一端剥开,按照如下方案接线(本文均采用二代线缆线序):
- 急停根据急停方式不同分为:
- 电路式IO急停:一端接白,另一端接灰色/紫色和蓝色。
- 急停按钮复用IO1:一端接黑条白,另一端接灰色/紫色和蓝色。
- 暂停按钮复用IO2:一端接白条红,另一端接灰色/紫色和蓝色。
- 开始按钮复用IO3:一端接黑条绿,另一端接灰色/紫色和蓝色。
- 继续按钮复用IO4:一端接白条黑,另一端接灰色/紫色和蓝色。(编号为8和9有少量颜色是交换的,需要按编号进行区分)
- 急停根据急停方式不同分为:
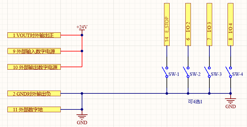
再参照电路图接入+24V、GND,如下图所示。


说明
接线时需按照线序编号接线,例如复用IO急停接线图中线序编号5为IO1,电路式IO急停接线图中线序编号14为E_STOP。
接线完成后,如下图所示:

按钮盒IO配置
按钮盒接线完成后,需要连接机械臂,打开示教器界面,对其进行配置。
访问示教器页面。
在右侧菜单栏选择
状态,并在弹出的状态页面中选择IO,进入IO设置页面。将控制器电源输出设置为24V,并分别将IO1(使用复用IO急停时配置)、IO2、IO3、IO4设置为输入急停功能复用、输入暂停功能复用、输入开始功能复用、输入继续功能复用,如下图所示,设置完成后即可使用。
说明
可根据实际急停盒接线进行配置。



